MGB-A-MOUNTINGPLATE-L-109490 (Rend. sz. 109490)
Válasszon tartalmat
Mounting plate for evaluation modules MGB-L.-AR.-... and MGB-L.-AP.-...
- Easy and quick mounting (only two screws required)
- Quick module replacement
- Steel, powder coated
- Suitable for doors hinged on the right and left

Ismertetés
Mounting plate for evaluation module
Suitable for all interlocking or locking modules in the system families AR and AP. 2 screws are sufficient for fastening the mounting plates.
Important: Only use if the handle module is also fastened to a mounting plate.

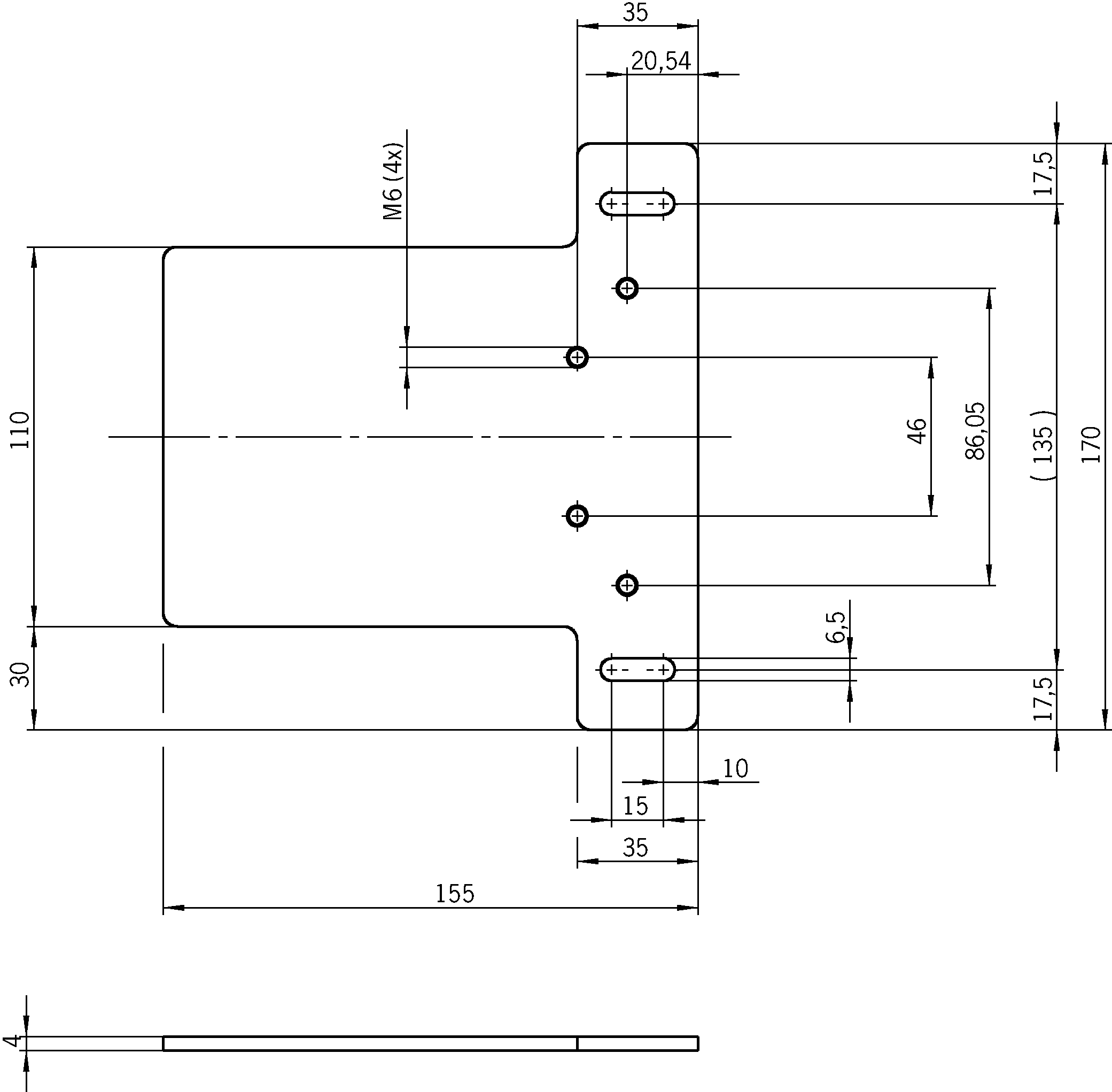
Dimensional drawings

Műszaki adatok
Mechanical values and environment
| Storage temperature | -25 ... 70 °C |
| Material | Steel, powder coated |
Miscellaneous
| Color | black |
| Compatibility | For devices MGB-L |
| Additional feature | incl. fixing material for MGB-L on mounting plate |
Letöltések
Teljes csomag
Minden fontos dokumentum letöltése egyetlen kattintással.
Tartalom:
- A használati utasítás és a használati utasítás vagy a rövid utasítás kiegészítései
- A használati utasítást kiegészítő adatlapok
- A megfelelőségi nyilatkozat
Teljes csomag letöltése (ZIP, 0,1 MB)
Egyedi dokumentumok
Egyéb dokumentumok
ePlan macros
EUC.109490
Dok. sz.
Változat
Nyelv
Méret
EUC.109490
Dok. sz.
Változat
Nyelv
Méret
0,0 MB
Rendelési adatok
| Rend. sz. | 109490 |
| Cikk neve | MGB-A-MOUNTINGPLATE-L-109490 |
| Súly | 0,631kg |
| Global Trade Item Number (GTIN) | 4047048006706 |
| Vámtarifaszám | 85371098 |

