ZSM2200-112033 (订货号 112033)
选择内容
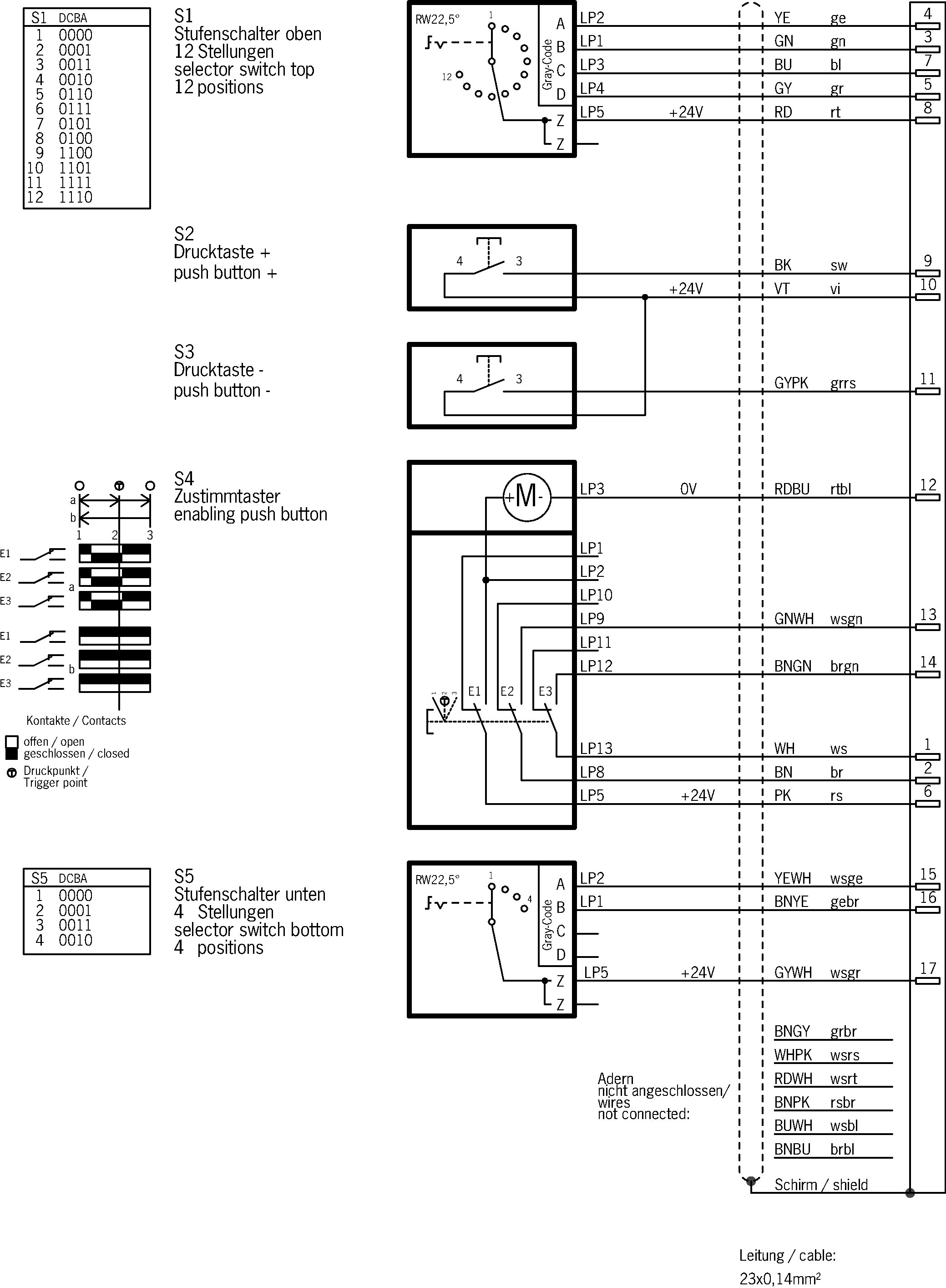
ZSM,+和-按键,振动电机,2个选择开关,RC17圆形接插头
- 3级功能
- 振动信号
- +和–按键
- 2个选择开关
- 1.5 m直线接配线电缆
- 圆形接插头

说明
3级功能
授权开关只有在第二个位置(中间位置,触发点)处于激活状态。如果按钮被释放或是往下按(紧张状态控制功能),授权开关处于断开状态(取决于接线,具体参阅电气图)。
振动信号
振动信号用于获取使能位置信号。
+和–按键
此类按键可单独配置。例如,控制轴正向或是反向移动。
2个选择开关(4级格雷码选择开关/12级格雷码选择开关)
可调整的制动位置可用于轴、转速或范围选择等用途。
电缆
可选配优质接配线电缆(直线)。




尺寸图

连接实例

连接实例

连接实例

技术数据
审批


操作和显示元件
| 职务 | 颜色 | 附加部分 | 开关元件 | 产品描述 | 注意滑入式标签 | 滑入式标签 | 编号 | 名称1 | LED |
|---|---|---|---|---|---|---|---|---|---|
| - 按钮 | 1 | ||||||||
| 4档选择开关 | 1 | ||||||||
| + 按钮 | 1 | ||||||||
| 振动电机 | 1 | ||||||||
| 12档选择开关 | 1 |
电气连接值
| 套期保值 | max. 2 A gG |
| 接配线电缆 | 23x0.14 mm² (屏蔽型) |
| 额定限制短路电流 | 100 A |
| 额定绝缘电压Ui | 50 V |
| 额定冲击电压 Uimp | 0.5 kV |
| 利用类别 | |
| DC-13 | 24V 0.3A (对于附加控件) |
| DC-13 | 30V 0.1A (对于授权开关,请注意:对于感性负载,必须使用续流二极管对输出进行保护) |
| 开关特性 | 3级授权开关 |
| 污染程度(外部,符合EN 60947-1) | 3 |
机械值和环境
| 连接类型 | 17针圆形接插头数 |
| 转换触点数 | 3 (根据结构图接线) |
| 存储温度 | -25 ... 70 °C |
| 电缆长度 | |
| 直型 | 1.5 m |
| 机械寿命 | 1 x 10⁶ |
| 切换原则 | 快动式触点元件 |
| 保护等级 | IP54 |
| 环境温度 | -5 ... 60 °C |
| 材料 | PA、CR、TPE (低PAH) |
符合EN ISO 13849-1和EN IEC 62061的特性值
| B10D | 任务时间 | |
|---|---|---|
| 授权开关 | 0.1x106 | 20 y |
杂项
| 符合 | 60947-5-8 |
附件
下载
完整软件包
仅需单击一次,即可下载所有重要文档。
目录:
- 操作说明以及操作说明或简要说明的所有附件
- 补充操作说明的所有数据表
- 符合性声明
下载完整软件包 (ZIP, 2,6 MB)
单个文档
说明
Operating Instructions Enabling Switch ZSM
文档编号
版本
语言
大小
Operating Instructions Enabling Switch ZSM
文档编号
2098540
版本
08-03/26
语言
大小
0,5 MB
Mode d’emploi Commande d’assentiment ZSM
文档编号
2098540
版本
08-03/26
语言
大小
0,5 MB
Manual de instrucciones Pulsador de validación ZSM
文档编号
2098540
版本
08-03/26
语言
大小
0,5 MB
Betriebsanleitung Zustimmtaster ZSM
文档编号
2098540
版本
08-03/26
语言
大小
0,5 MB
Manual de instruções Chaves enable ZSM
文档编号
2098540
版本
08-03/26
语言
大小
0,5 MB
Istruzioni di impiego Pulsanti di consenso ZSM
文档编号
2098540
版本
08-03/26
语言
大小
0,5 MB
其他文档
批准和证书
DGUV
文档编号
版本
语言
大小
DGUV
文档编号
版本
语言
大小
3,2 MB
WEEE
文档编号
版本
语言
大小
WEEE
文档编号
ECO20001806
版本
语言
大小
0,1 MB
c UL us
文档编号
版本
语言
大小
c UL us
文档编号
版本
语言
大小
0,2 MB
订货数据
| 订货号 | 112033 |
| 项目名称 | ZSM2200-112033 |
| 总重量 | 0,7kg |
| 海关税则号 | 85371098 |
| ECLASS | 27-37-12-38 Agreement switch |




