ZSM4204-102966 (注文番号 102966)
コンテンツを選ぶ
ZSM、押しボタン、LED、振動モーター、停止コマンド装置
- 3 段階機能
- 停止コマンド装置
- 振動信号
- LED インジケーター
- 押しボタン
- ストレート接続ケーブル、5 m

説明
3 段階機能
作動許可機能は第 2 段階でのみ働きます (中央位置、アクチュエーティング・ポイント)。押ボタンを放すか、さらに押し込むと (パニック機能)、作動許可が解除されます (配線による、機能シーケンス参照)。
停止コマンド装置
スイッチ・ハウジング上のデュアル・チャンネル非常停止装置 (赤、プル式リセットおよび回転式リセット ボタン付き) はさまざまな配線コンセプトに対応。
緊急時にすぐにアクセスできるよう上側の位置
振動信号
振動信号は、イネーブル位置の触感的なフィードバック信号として使用されます。
LED インジケーター
イネーブル・スイッチ自体での視覚的フィードバックに LED インジケーターを使用しています。
押しボタン
押しボタンを使用して追加機能を直接イネーブル・スイッチで実行できます。
ケーブル
高品質な接続ケーブルが、ストレート・バージョンで揃っています。




寸法図

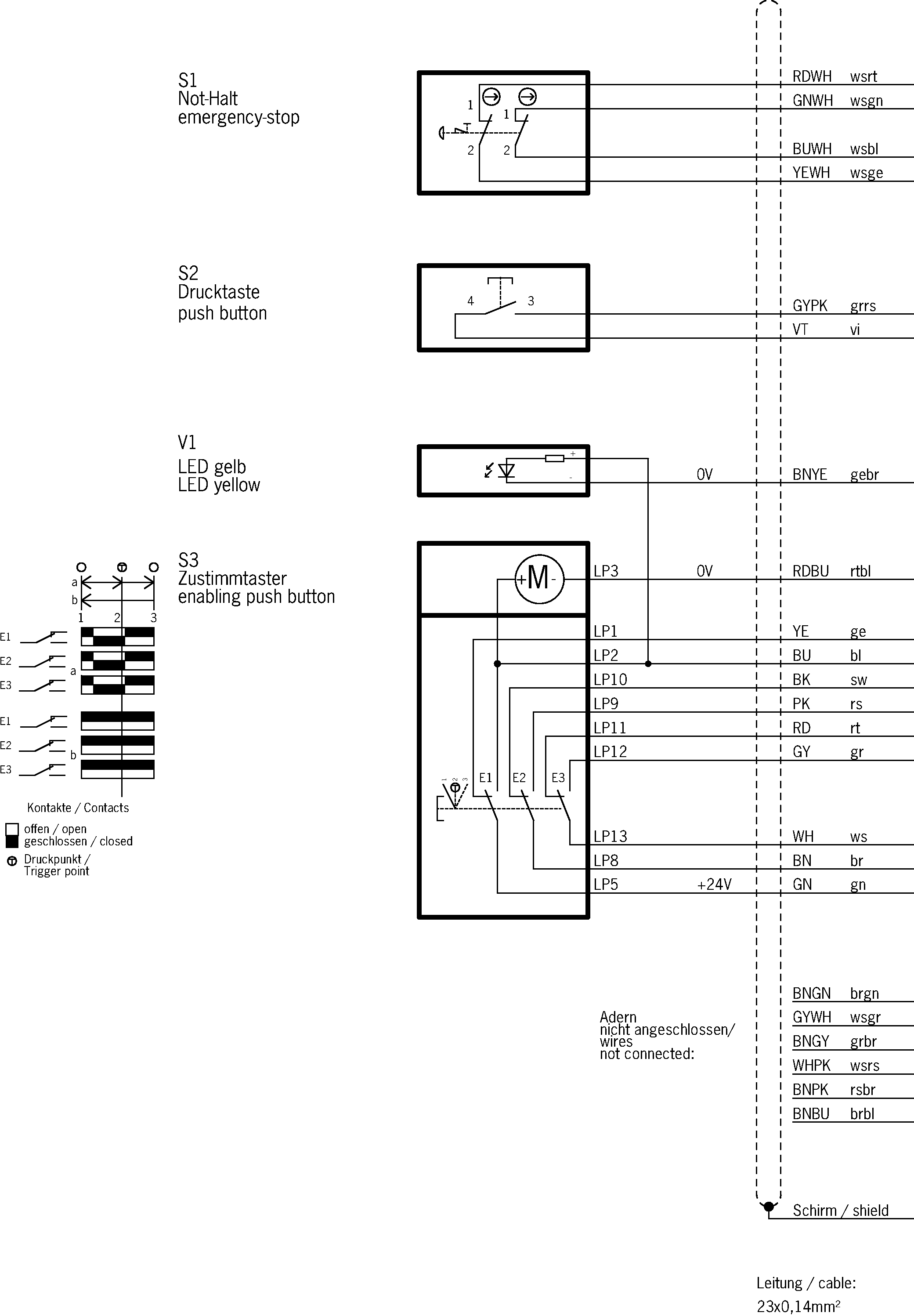
接続例

接続例

接続例

技術データ
認証取得状況


操作・表示素子
| ポジション | カラー | 予備 | 注意スライドイン ラベル | バージョン | スイッチ素子 | スライドイン ラベル | 番号 | Designation1 | LED |
|---|---|---|---|---|---|---|---|---|---|
| 振動モーター | 1 | ||||||||
| 白 | 押しボタン | 1 | |||||||
| 非常停止装置 | 1 | ||||||||
| 黄 | LED | 1 |
電気的接続値
| ヘッジ | max. 2 A ジー |
| 接続ケーブル | 23x0.14 mm² (シールド) |
| 定格条件付き短絡電流 | 100 A |
| 定格絶縁電圧 Ui | 50 V |
| 定格インパルス電圧 Uimp | 0.5 kV |
| 利用区分 | |
| DC-13 | 24 V 0.3 A (追加コントロール用) |
| DC-13 | 30 V 0.1 A (イネーブル・スイッチに対する注意: 誘導性負荷の場合、出力はフリーホイーリングダイオードで保護する必要がある) |
| DC-13 | 24 V 0.01 A (追加インジケータに対して) |
| スイッチング特性 | 3 段階イネーブル・スイッチ |
| 汚染度 (外部、EN 60947-1 準拠) | 3 |
機械的価値と環境
| 接続形態 | フライング・リード |
| 切替コンタクトの数 | 3 (接続はブロック図のとおり) |
| 保管温度 | -25 ... 70 °C |
| ケーブル長 | |
| ストレート | 5 m |
| 機械的寿命 | 1 x 10⁶ |
| スイッチング原理 | スナップアクション コンタクト素子 |
| 保護等級 | IP54 |
| 周囲温度 | -5 ... 60 °C |
| 素材 | PA, CR, TPE (低 PAH) |
EN ISO 13849-1およびEN IEC 62061に準拠した特性値。
| B10D | 耐用時間 | |
|---|---|---|
| 非常停止 | 0.1x106 | 20 y |
| イネーブル・スイッチ | 0.1x106 | 20 y |
その他
| 準拠 | 60947-5-8 |
アクセサリー
ダウンロード
一式
ワンクリックですべての重要文書をダウンロードできます。
コンテンツ:
- 操作説明書、およびその補足文書もしくは簡略説明書
- 操作説明書の補足データシート
- 適合宣言書
一式をダウンロード (ZIP, 1,8 MB)
単一文書
使用方法
Operating Instructions Enabling Switch ZSM
文書番号
バージョン
言語
サイズ
Operating Instructions Enabling Switch ZSM
文書番号
2098540
バージョン
08-03/26
言語
サイズ
0,5 MB
Mode d’emploi Commande d’assentiment ZSM
文書番号
2098540
バージョン
08-03/26
言語
サイズ
0,5 MB
Manual de instrucciones Pulsador de validación ZSM
文書番号
2098540
バージョン
08-03/26
言語
サイズ
0,5 MB
Betriebsanleitung Zustimmtaster ZSM
文書番号
2098540
バージョン
08-03/26
言語
サイズ
0,5 MB
Manual de instruções Chaves enable ZSM
文書番号
2098540
バージョン
08-03/26
言語
サイズ
0,5 MB
Istruzioni di impiego Pulsanti di consenso ZSM
文書番号
2098540
バージョン
08-03/26
言語
サイズ
0,5 MB
その他の文書
認証・証明書
DGUV
文書番号
バージョン
言語
サイズ
DGUV
文書番号
バージョン
言語
サイズ
3,2 MB
WEEE
文書番号
バージョン
言語
サイズ
WEEE
文書番号
ECO20001806
バージョン
言語
サイズ
0,1 MB
c UL us
文書番号
バージョン
言語
サイズ
c UL us
文書番号
バージョン
言語
サイズ
0,2 MB
イープランマクロ
EUC.102966
文書番号
バージョン
言語
サイズ
EUC.102966
文書番号
バージョン
言語
サイズ
0,1 MB
発注データ
| 注文番号 | 102966 |
| 品目指定 | ZSM4204-102966 |
| 総重量 | 1,131kg |
| 関税番号 | 85371098 |
| ECLASS | 27-37-12-38 Agreement switch |





